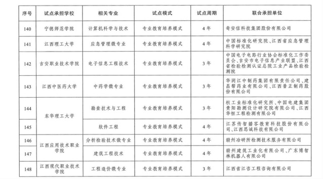
近日,国家市场监督管理总局、教育部联合公布了全国首批专业与标准化教育融合试点名单,东华理工大学勘查技术与工程、软件工程两个专业成功入选,为学校“十五五”本科教育改革发展开好局、起好步注入强劲动力,也标志着学校产教融合与特色人才培养工作迈上了新的国家级台阶。



专业与标准化教育融合试点是国家层面推动高等教育体系对接产业高质量发展需求、打通标准化人才培养“最后一公里”的重要战略部署。本次申报工作中,学校紧扣“专业教育深度融合、标准化能力全链条植入”的核心要求,立足服务核工业、数字经济等国家重点领域及地方主导产业发展需求,联合多家行业权威单位协同开展申报方案设计,两个试点专业均形成了高度契合产业实际的建设路径。勘查技术与工程专业,携手核工业标准化研究所等行业领军机构,精准对接地质勘查、工程检测领域标准化人才缺口,围绕标准研制、标准落地实施、质量体系管控等核心能力重构培养体系,建设周期3年,致力为核工业及地质勘查行业培养兼具扎实专业技术能力与标准化思维的复合型领军人才储备力量。软件工程专业,联合江西思诚科技有限公司等区域数字经济标杆企业,瞄准数字经济领域标准化建设迫切需求,重点在软件开发全流程规范、数据安全标准落地、行业信息化标准体系构建等方向深化产教协同,建设周期4年,为江西省数字经济创新发展试验区建设提供稳定的标准化人才供给与技术支撑。
本次两个专业成功入选国家级试点,是学校长期坚持“特色立校、质量强校”办学定位,持续深化本科教育教学改革的标志性成果。后续学校将严格按照试点建设管理要求,高标准推进培养模式创新、核心课程升级、双师型师资队伍建设、标准化实践平台搭建等重点任务,确保试点建设取得实效,形成可复制、可推广的标准化人才培养“东华理工模式”,为全国同类院校相关专业的融合改革提供示范经验。(图/文 全蕾)
编辑:刘宇翔 责任编辑:陈婷 审核:黄来明
转引自:https://news.ecut.edu.cn/1f/f0/c7623a139248/page.htm

